

今回は「椿賞争奪戦」について解説していくぞ!

開設75周年記念の「椿賞争奪戦」に出場する選手、残念ながら欠場になってしまった選手、過去に優勝した選手、優勝賞金などについて調べてみたわ!

競輪界では年々、大会の賞金額が上がってるんだって😍 だから競輪選手の平均年収も上がっているみたい✨
いま不景気で将来どうなるか不安だし、今のうちにたくさん稼いでおかないとね💴💴

ちなみに、私たちは競輪で毎月1,000万以上稼いでるから、毎日好きな事やって過ごしているわ😉
競輪をはじめて稼げるようになったおかげで、お金の心配をすることはなくなったわ👇


俺たちがどうやって競輪で稼いでいるのか気になる人は、この記事を読んでみてくれ!借金を抱えたドン底から、人生逆転できた経緯が書いてあるぞ!

これを読んでいるみんなも、あたしたちと同じ方法を実践すれば、毎月安定した利益を狙っていけると思うよ~✨
LINEを追加してメッセージしてくれたら、個別で稼ぎ方のレクチャーもできるから遠慮せず連絡してきて大丈夫だよ~🥰
本気で稼ぎたい人はこちら!
LINEでブログ未公開情報を
配信中!
☟☟☟
椿賞争奪戦とは?歴史・勝ち上がり方式・賞金額を徹底解説!

椿賞争奪戦とは?

それじゃ、椿賞争奪戦について説明していくぞ!
| 正式名称 | 伊東温泉競輪 開設75周年記念 椿賞争奪戦 GIII |
| 開催時期 | 例年12月 |
| 主催 | 伊東温泉競輪場 |
| 階級 | GIII |
| 開催日 | 2025年12月11日~ 2025年12月14日 |
椿賞争奪戦は、伊東温泉競輪場で開催される記念競輪でグレードは GⅢです。
大会名は伊東市を象徴する花である「椿」に由来して、名付けられたという説が有力です 。
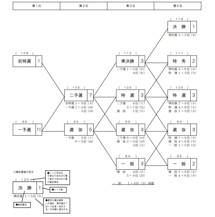
椿賞争奪戦の勝ち上がりは?

次は、椿賞争奪戦の勝ち上がり方式について説明するぞ!

椿賞争奪戦は、4日制で以下のような勝ち上がり方式で進行します。
| 日程 | 内容 | 勝ち上がり条件 |
|---|---|---|
| 1日目 | 一次予選 初日特選 | 上位選手(1〜4着など)+特選出走者が二次予選へ |
| 2日目 | 二次予選 (+選抜など) | 各レース1〜3着が準決勝へ進出 |
| 3日目 | 準決勝 (+特選、選抜など) | 各レース1〜3着の9人が決勝へ |
| 4日目 | 決勝 (+特別優秀戦など) | 準決勝の上位者9人が決勝。その他は「特別優秀戦」「選抜戦」などに回る |
特選とは?
実力・地元重視で選ばれる初日の特別レースのこと。
基本的に勝ち上がりが保証されている優遇枠。
選抜とは?
予選敗退者による順位決定戦のこと。
勝ち上がりはなし。賞金や競走成績の調整目的で出走する。
一般とは?
勝ち上がりの見込みがない下位選手による順位決定レースのこと。

番組表とレースプログラムの情報も調べてみたよ~!


4日目の9RでA級選手による「レインボーカップ チャレンジファイナル」が実施される
椿賞争奪戦の賞金は?いくら稼げる?


2025年の賞金情報も調査してみたぞ!気になる人はここから見てくれ👇
| 順位 | 一次予選 | 初日特選 |
|---|---|---|
| 1 着 | 259,000 | 397,000 |
| 2 着 | 215,000 | 328,000 |
| 3 着 | 176,000 | 274,000 |
| 4 着 | 165,000 | 253,000 |
| 5 着 | 155,000 | 239,000 |
| 6 着 | 145,000 | 225,000 |
| 7 着 | 138,000 | 214,000 |
| 8 着 | 132,000 | 204,000 |
| 9 着 | 128,000 | 197,000 |
| 順位 | 特抜 | 二次予選 |
|---|---|---|
| 1 着 | 218,000 | 323,000 |
| 2 着 | 182,000 | 272,000 |
| 3 着 | 150,000 | 228,000 |
| 4 着 | 140,000 | 204,000 |
| 5 着 | 131,000 | 189,000 |
| 6 着 | 122,000 | 176,000 |
| 7 着 | 117,000 | 165,000 |
| 8 着 | 112,000 | 158,000 |
| 9 着 | 109,000 | 151,000 |
| 順位 | 一般 | 特抜 | 特選 | 準決勝 |
|---|---|---|---|---|
| 1 着 | 218,000 | 232,000 | 281,000 | 418,000 |
| 2 着 | 182,000 | 194,000 | 232,000 | 347,000 |
| 3 着 | 150,000 | 161,000 | 194,000 | 290,000 |
| 4 着 | 140,000 | 146,000 | 179,000 | 263,000 |
| 5 着 | 131,000 | 138,000 | 168,000 | 249,000 |
| 6 着 | 122,000 | 130,000 | 159,000 | 237,000 |
| 7 着 | 117,000 | 124,000 | 151,000 | 227,000 |
| 8 着 | 112,000 | 119,000 | 144,000 | 217,000 |
| 9 着 | 109,000 | 116,000 | 138,000 | 208,000 |
| 順位 | 一般 | 特抜 | 特選 | 特別優秀 | 決勝 |
|---|---|---|---|---|---|
| 1 着 | 221,000 | 233,000 | 282,000 | 474,000 | 5,600,000 |
| 2 着 | 184,000 | 195,000 | 233,000 | 388,000 | 3,497,000 |
| 3 着 | 153,000 | 164,000 | 195,000 | 332,000 | 2,328,000 |
| 4 着 | 141,000 | 147,000 | 180,000 | 304,000 | 1,548,000 |
| 5 着 | 132,000 | 140,000 | 170,000 | 286,000 | 1,411,000 |
| 6 着 | 123,000 | 133,000 | 162,000 | 271,000 | 1,276,000 |
| 7 着 | 118,000 | 126,000 | 154,000 | 257,000 | 1,154,000 |
| 8 着 | 114,000 | 121,000 | 146,000 | 245,000 | 1,050,000 |
| 9 着 | 110,000 | 118,000 | 139,000 | 235,000 | 963,000 |

今年(2025年)の優勝賞金は560万円みたい!
日本人の平均年収が420万円前後と言われているから、優勝すればサラリーマンの年収分の金額を1日で稼げてしまうわけね!

ちなみに俺たちは競輪で毎月1,000万円以上稼いでいるぞ💴✨
信じられない人もいると思うけど、プロの予想を参考にすれば、皆も俺たちと同じような結果が付いてくると思うから一緒にやってみないか😁


あたしたちの稼ぎ方は、競輪予想サイトを使う方法だよ!どんなサイトを使っているのか詳しくはLINEで公開してるから、興味がある人は追加してみて~✨
椿賞争奪戦の歴代優勝選手を調査!

次は、椿賞争奪戦の歴代優勝選手と獲得賞金を調べてみた!
前回大会(2023年)の優勝者は87期・S級1班の「和田健太郎選手」

| 名前(なまえ) | 和田 健太郎 |
| 生年月日 | 1981/05/27 |
| 県府 | 千葉県 |
| 血液型 | A型 |
| 身長 | 172.0cm |
| ホームバンク | 松戸 |
| デビュー | 2002/08/04 |
| 期別 | 87期 |
| 級班 | S級1班 |
| 登録番号 | 013851 |
- KEIRINグランプリ2020 で初出場にして優勝を経験(この年の年間賞金王にも輝いた)
- 2023年12月の椿賞争奪戦(伊東競輪場)で優勝
- 2025年7月のシン東京ミリオンナイトレース(GⅢ、京王閣競輪場)で優勝
- 通算勝利数は、2025年7月に通算400勝を達成している
椿賞争奪戦の歴代優勝選手は?


歴代優勝選手を過去10年さかのぼって調べてみた!
| 開催年 | 選手名 | 所属府県 |
|---|---|---|
| 2024 | ー | ー |
| 2023 | 和田 健太郎 | 千葉県 |
| 2022 | 野原 雅也 | 福井県 |
| 2021 | 新田 祐大 | 福島県 |
| 2020 | ー | ー |
| 2019 | 三谷 竜生 | 奈良県 |
| 2018 | 渡邉 雄太 | 静岡県 |
| 2017 | 早坂 秀悟 | 茨城県 |
| 2016 | 松岡 貴久 | 熊本県 |
| 2015 | 深谷 知広 | 静岡県 |
2024年、2020年、椿賞争奪戦は実施されていません。

過去に優勝経験のある選手を紹介している記事もあるから、気になる人は併せて確認してみてくれ👇
椿賞争奪戦の開催地「伊東温泉競輪場」の特徴は?


次は椿賞争奪戦が開催される伊東温泉競輪場について、確認していこう!
- 周長333mのバンク
- 見なし直線は46.6mと長め(333mバンクの中で1番直線が長い)
- カントがきつく、ゴール前が伸びやすい
- 戦法に有利不利が少なく、どんな脚質でも力を発揮しやすいコース
- 丘に囲まれていて、風の影響を受けにくい走りやすいバンク
椿賞争奪戦の出場選手は?


2025年の椿賞争奪戦に出場する選手を調べてみた!
| 地区 | 選手名 | 期 | 府県 |
|---|---|---|---|
| 南関東 | 岩本 俊介 | 94 | 千葉 |
| 中国 | 松浦 悠士 | 98 | 広島 |
| 中国 | 清水 裕友 | 105 | 山口 |
| 地区 | 選手名 | 期 | 府県 |
|---|---|---|---|
| 北日本 | 中野 慎詞 | 121 | 岩手 |
| 北日本 | 高橋 晋也 | 115 | 福島 |
| 北日本 | 成田 和也 | 88 | 福島 |
| 北日本 | 飯野 祐太 | 90 | 福島 |
| 関東 | 武田 豊樹 | 88 | 茨城 |
| 関東 | 森田 優弥 | 113 | 埼玉 |
| 関東 | 大矢 崇弘 | 107 | 東京 |
| 南関東 | 鈴木 裕 | 92 | 千葉 |
| 南関東 | 佐々木 眞也 | 117 | 神奈川 |
| 南関東 | 和田 真久留 | 99 | 神奈川 |
| 南関東 | 道場 晃規 | 117 | 静岡 |
| 南関東 | 深谷 知広 | 96 | 静岡 |
| 中部 | 川口 聖二 | 103 | 岐阜 |
| 中部 | 山口 富生 | 68 | 岐阜 |
| 中部 | 不破 将登 | 94 | 岐阜 |
| 近畿 | 三谷 竜生 | 101 | 奈良 |
| 近畿 | 山本 伸一 | 101 | 奈良 |
| 近畿 | 椎木尾 拓哉 | 93 | 和歌山 |
| 近畿 | 神田 紘輔 | 100 | 大阪 |
| 近畿 | 大石 崇晴 | 109 | 大阪 |
| 近畿 | 池野 健太 | 109 | 兵庫 |
| 近畿 | 村田 雅一 | 90 | 兵庫 |
| 中国 | 岩津 裕介 | 87 | 岡山 |
| 中国 | 河端 朋之 | 95 | 岡山 |
| 四国 | 太田 竜馬 | 109 | 徳島 |
| 四国 | 阿竹 智史 | 90 | 徳島 |
| 四国 | 久米 良 | 96 | 徳島 |
| 四国 | 原田 研太朗 | 98 | 徳島 |
| 四国 | 橋本 強 | 89 | 愛媛 |
| 九州 | 山田 英明 | 89 | 佐賀 |
| 九州 | 伊藤 旭 | 117 | 熊本 |
| 九州 | 東矢 圭吾 | 121 | 熊本 |
| 地区 | 選手名 | 期 | 府県 |
|---|---|---|---|
| 北日本 | 磯島 康祐 | 105 | 青森 |
| 北日本 | 坂本 紘規 | 117 | 青森 |
| 北日本 | 大川 剛 | 121 | 青森 |
| 北日本 | 小橋 明紀 | 73 | 青森 |
| 北日本 | 五日市 誠 | 89 | 青森 |
| 北日本 | 高橋 舜 | 125 | 宮城 |
| 北日本 | 山崎 将幸 | 92 | 宮城 |
| 北日本 | 酒井 雄多 | 109 | 福島 |
| 北日本 | 比佐 宝太 | 121 | 福島 |
| 北日本 | 渡邉 一成 | 88 | 福島 |
| 北日本 | 房州 輝也 | 91 | 福島 |
| 北日本 | 佐藤 一伸 | 94 | 福島 |
| 北日本 | 渡辺 正光 | 95 | 福島 |
| 関東 | 松崎 広太 | 123 | 茨城 |
| 関東 | 浦川 尊明 | 80 | 茨城 |
| 関東 | 福田 稔希 | 125 | 栃木 |
| 関東 | 蕗澤 鴻太郎 | 111 | 群馬 |
| 関東 | 天田 裕輝 | 91 | 群馬 |
| 関東 | 三好 恵一郎 | 99 | 群馬 |
| 関東 | 一戸 康宏 | 101 | 埼玉 |
| 関東 | 安倍 大成 | 121 | 埼玉 |
| 関東 | 岡 光良 | 94 | 埼玉 |
| 関東 | 高橋 広大 | 99 | 埼玉 |
| 関東 | 岡田 征陽 | 85 | 東京 |
| 関東 | 長井 優斗 | 95 | 東京 |
| 関東 | 菅谷 隆司 | 96 | 東京 |
| 関東 | 中島 詩音 | 119 | 山梨 |
| 関東 | 柿澤 大貴 | 97 | 長野 |
| 関東 | 片桐 善也 | 117 | 新潟 |
| 南関東 | 佐藤 壮 | 100 | 千葉 |
| 南関東 | 小埜 正義 | 88 | 千葉 |
| 南関東 | 蒔田 英彦 | 93 | 千葉 |
| 南関東 | 山中 秀将 | 95 | 千葉 |
| 南関東 | 塩島 嵩一朗 | 125 | 神奈川 |
| 南関東 | 小菅 誠 | 90 | 神奈川 |
| 南関東 | 渡邉 雄太 | 105 | 静岡 |
| 南関東 | 簗田 一輝 | 107 | 静岡 |
| 南関東 | 大石 剣士 | 109 | 静岡 |
| 南関東 | 格清 洋介 | 111 | 静岡 |
| 南関東 | 松本 京太 | 123 | 静岡 |
| 南関東 | 大木 雅也 | 83 | 静岡 |
| 南関東 | 二藤 元太 | 95 | 静岡 |
| 中部 | 富永 益生 | 66 | 愛知 |
| 中部 | 篠原 忍 | 91 | 愛知 |
| 中部 | 長屋 秀明 | 117 | 岐阜 |
| 中部 | 藤原 誠 | 69 | 岐阜 |
| 中部 | 伊藤 稔真 | 111 | 三重 |
| 中部 | 伊藤 世哉 | 87 | 三重 |
| 中部 | 小嶋 敬二 | 74 | 石川 |
| 中部 | 八日市屋 浩之 | 79 | 石川 |
| 近畿 | 小森 貴大 | 111 | 福井 |
| 近畿 | 内山 慧大 | 123 | 福井 |
| 近畿 | 伊代野 貴照 | 101 | 奈良 |
| 近畿 | 清水 一幸 | 109 | 大阪 |
| 近畿 | 藤井 栄二 | 99 | 兵庫 |
| 中国 | 山本 直 | 101 | 岡山 |
| 中国 | 佐伯 亮輔 | 113 | 岡山 |
| 中国 | 米嶋 恵介 | 119 | 岡山 |
| 中国 | 石丸 寛之 | 76 | 岡山 |
| 中国 | 富 弥昭 | 76 | 山口 |
| 四国 | 室井 蓮太朗 | 121 | 徳島 |
| 四国 | 小川 圭二 | 68 | 徳島 |
| 四国 | 北村 信明 | 93 | 徳島 |
| 四国 | 山本 拳也 | 109 | 高知 |
| 四国 | 佐々木 則幸 | 79 | 高知 |
| 九州 | 原口 昌平 | 107 | 福岡 |
| 九州 | 良永 浩一 | 86 | 福岡 |
| 九州 | 坂本 亮馬 | 90 | 福岡 |
| 九州 | 稲吉 悠大 | 92 | 福岡 |
| 九州 | 橋本 宇宙 | 123 | 佐賀 |
| 九州 | 緒方 将樹 | 117 | 熊本 |
| 九州 | 兼本 将太 | 117 | 熊本 |
| 九州 | 田中 陽平 | 97 | 熊本 |
| 欠場・不参加情報 | 追加・補充情報 | ||
|---|---|---|---|
| 選手名 | 変更状況 | 選手名 | 変更状況 |
| 吉武 信太朗 | 不参加 | 山中 秀将 | 追加 |
| 牧 剛央 | 不参加 | 上野 優太 | 追加 |
| 村田 祐樹 | 不参加 | 川口 聖二 | 追加 |
| 木村 幸希 | 不参加 | 浦川 尊明 | 追加 |
| 郡司 浩平 | 不参加 | 和田 真久留 | 追加 |
| 山本 勝利 | その他欠場 | 武田 亮 | 追加 |
| 武田 亮 | 不参加 | 三好 恵一郎 | 追加 |
| 大西 貴晃 | 病気欠場 | 椎木尾 拓哉 | 追加 |
| 久木原 洋 | 負傷欠場 | 佐藤 一伸 | 追加 |
| 佐藤 成人 | 病気欠場 | 渡邉 一成 | 追加 |
| 小川 丈太 | 病気欠場 | 小川 圭二 | 追加 |
| 松尾 勇吾 | 病気欠場 | 一戸 康宏 | 追加 |
| 中川 貴徳 | 病気欠場 | 菅谷 隆司 | 追加 |
| 芦澤 辰弘 | 病気欠場 | 阿竹 智史 | 追加 |
| 新山 将史 | 病気欠場 | 鈴木 裕 | 追加 |
| 永澤 剛 | 負傷欠場 | 房州 輝也 | 追加 |
| 杉森 輝大 | 病気欠場 | 神田 紘輔 | 追加 |
| 上野 優太 | 病気欠場 | 磯島 康祐 | 追加 |
| 橋本 優己 | 病気欠場 | 藤原 誠 | 追加 |

知ってる有名選手も結構いたね!優勝するのはどの選手だろう?

S級S班の岩本選手、松浦選手、清水選手や過去に優勝を経験している深谷選手には注目が集まっているわね!
まとめ|椿賞争奪戦で優勝するのは誰?


今年(2025年)の椿賞争奪戦で誰が優勝するのか予想が気になる人は多いと思う!みんなは誰が優勝すると思う?

私たちは競輪で毎月1,000万円以上稼いでいるけど、自分で予想はしていないわ!プロの予想が見れる競輪予想サイトを使ってるの!

競輪で稼ぎたいなら、予想はプロに「おまかせ」するのが効率的で賢い選択だと思うぞ!プロの予想師は情報量が圧倒的に多いから、予想の精度も高いんだ!
初心者が適当に予想しても大半が外れて、車券代を無駄にしているからな!

あと、競輪予想サイトの中には、悪質な行為をしていたり、当たらない予想を販売している「悪徳競輪予想サイト」がたくさんあるから気をつけてね😔

私たちが使ってる優良サイトを使えば、安定した利益が見込めるわよ! このサイト上では公開してないけど、LINEでは「どのサイトを使ってるのか」教えてるから気になる人はLINE追加してみて😉✨
LINEを追加して優良サイトの
情報を受け取る
☟☟☟
皆も俺と一緒に、競輪で稼いでみる?

競輪で稼ぐ方法って実はとってもシンプルなんだけど、皆はわかるかな?
答えは、「本当に稼げる優良予想サイトを見つけること!」
これだけ!
自分で予想はしないし、知識や経験もいらない。優良サイトから情報を仕入れて的中させるだけ!
難しいのは悪徳予想サイトと優良予想サイトの見極め方!こればっかりは実際に検証したり、お金と時間をかけて調査してみないと分からないと思う。
多くの人が自分で予想したり、悪徳予想サイトの情報を信じてしまい負けているが、俺たちは数ある予想サイトを徹底的に検証して本当に稼げる予想サイトだけを厳選して使っている。
だから、稼ぐことができている。
優良サイトに出会うまでの俺は、お金に苦労することが多かった。
- 物価はどんどん上がっていくのに給料が上がらず生活が苦しい
- ほしい物を我慢し、出来るだけ安いものを選んで買い物をする
- 貯金を使い果たし、キャッシングや消費者金融にお金を借りて支払いに追われる
- 悪徳サイトにも騙され、気づいたら300万円以上の借金を作っていた
- 毎月、借金を返済するだけのつまらない人生に絶望する
しかし、突然チャンスは舞い降りてきた。
それが、優良予想サイトとの出会いだった。
優良サイトと出会って、競輪で稼げるようになってから生活は激変した。
- 値段を気にせず、好きなものが買えるようになった
- 会社を辞めて自由な時間が手に入り、毎日、昼も夜も楽しめるようになった
- 趣味の旅行にもお金と時間を気にせず、好きなときに行けるようになった
- サラリーマンの年収を1ヶ月で稼げるようになった
- お金の心配をすることが一切なくなった

今ではこんな生活ができるようになったけど、以前の俺はそんなこと夢にも思わなかった。人生を変えてくれた優良予想サイトには本当に感謝している。
もし、あのとき優良予想サイトの存在に気付いていながら、使うことがなかったら今もお金に苦労する生活を続けていたと思う。優良サイトと出会い、チャンスを掴むことが出来て本当に良かった。
これまで悪徳予想サイトに騙されることもあったが、皆にはそういった辛い経験をしてほしくないと思ってる。だから、あなたには時間やお金を無駄にする前に、最初から優良予想サイトを使って最短ルートで稼げるようになってもらいたい。
LINEの友だちには俺が実際に利用して稼ぐことができた「厳選おすすめ優良予想サイト」に加え、更にブログには載せていない情報も公開しているから気になる人はぜひ登録してれ!
本気で稼ぎたい人はこちら!
LINEでブログ未公開情報を
配信中!
☟☟☟

























どうも!競輪で月1,000万円稼ぐ、Keirin Voyageの綾小路(あやのこうじ)です👍