

今回は「ゴールド・ウイング賞」について解説していくぞ!

ゴールド・ウイング賞に出場する選手や開催地、過去の優勝した選手、優勝賞金について調べてみたわ!優勝したら選手はどれくらい稼げるのかしらね?

競輪界では年々、大会の賞金額が上がってるから気になるね😍

ちなみに、俺たちは競輪で毎月1,000万以上稼いでるから、毎日好きな事やって過ごしてるぞ👇


あたしたちがどうやって競輪で稼いでるのか気になる人は、この記事を読んでみて~!

これを読んでいるみんなも、私たちと同じ方法を実践すれば、毎月安定した利益を狙っていけるわ✨ LINEを追加してメッセージしてくれたら、個別で稼ぎ方のレクチャーもできるわよ!
本気で稼ぎたい人はこちら!
LINEでブログ未公開情報を
配信中!
☟☟☟
ゴールド・ウイング賞とは?歴史・勝ち上がり方式・賞金額を徹底解説!

ゴールド・ウイング賞とは?

それじゃ、ゴールド・ウイング賞について説明していくぞ!
| 正式名称 | ゴールド・ウイング賞 |
| 階級 | GⅢ |
| 前回優勝 | 眞杉 匠 |
「ゴールド・ウイング賞」は、西武園競輪場(埼玉県所沢市)の開設記念競輪として毎年行われるGⅢレースです。
名称の由来は、所沢市が日本の航空発祥の地であることにちなみ「黄金の翼」を意味するものとして名付けられたそうです。
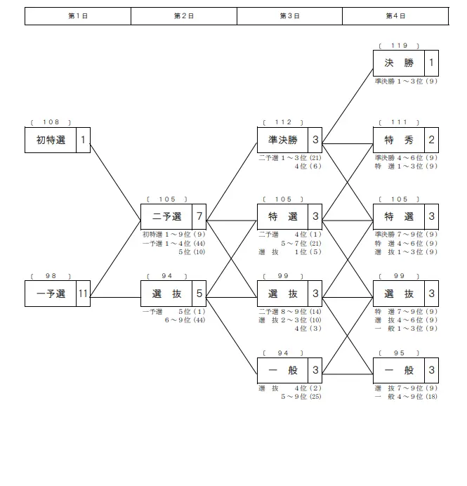
ゴールド・ウイング賞の勝ち上がりは?

次は、ゴールド・ウイング賞の勝ち上がり方式について説明するぞ!

ゴールド・ウイング賞は4日制で、以下のような勝ち上がり方式で進行します。
| 日程 | 内容 | 勝ち上がり条件 |
|---|---|---|
| 1日目 | 一次予選 初日特選 | 上位選手(1〜4着など)+特選出走者が二次予選へ |
| 2日目 | 二次予選 (+選抜など) | 各レース1〜3着が準決勝へ進出 |
| 3日目 | 準決勝 (+特選、選抜など) | 各レース1〜3着の9人が決勝へ |
| 4日目 | 決勝 (+特別優秀戦など) | 準決勝の上位者9人が決勝。その他は「特別優秀戦」「選抜戦」などに回る |
特選とは?
実力・地元重視で選ばれる初日の特別レースのこと。
基本的に勝ち上がりが保証されている優遇枠。
選抜とは?
予選敗退者による順位決定戦のこと。
勝ち上がりはなし。賞金や競走成績の調整目的で出走する。
一般とは?
勝ち上がりの見込みがない下位選手による順位決定レースのこと。
この勝ち上がり方式によって「誰が準決勝に出るのか?」「特選・選抜で好調な選手は?」など、レースの読みどころが多く、ファンを引きつける構成になっています。

番組表とレースプログラムの情報も調べてみたよ~!!

出典:keirin.jp

出典:keirin.jp
- トーナメント形式ではない
- 成績や着順によってラウンドを勝ち上がる方式
- 各選手には複数のルートで決勝進出の可能性がある
- 負けても別レース(選抜・一般戦)での出場が続くこともある
ゴールド・ウイング賞2025の賞金は?いくら稼げる?


2025年の賞金情報も調査してみたぞ!気になる人はここから見てくれ👇
| 一次予選 | 初日特選 | |
|---|---|---|
| 1 着 | 259,000 | 397,000 |
| 2 着 | 215,000 | 328,000 |
| 3 着 | 176,000 | 274,000 |
| 4 着 | 165,000 | 253,000 |
| 5 着 | 155,000 | 239,000 |
| 6 着 | 145,000 | 225,000 |
| 7 着 | 138,000 | 214,000 |
| 8 着 | 132,000 | 204,000 |
| 9 着 | 128,000 | 197,000 |
| 特抜 | 二次予選 | |
|---|---|---|
| 1 着 | 218,000 | 323,000 |
| 2 着 | 182,000 | 272,000 |
| 3 着 | 150,000 | 228,000 |
| 4 着 | 140,000 | 204,000 |
| 5 着 | 131,000 | 189,000 |
| 6 着 | 122,000 | 176,000 |
| 7 着 | 117,000 | 165,000 |
| 8 着 | 112,000 | 158,000 |
| 9 着 | 109,000 | 151,000 |
| 一般 | 特抜 | 特選 | 準決勝 | |
|---|---|---|---|---|
| 1 着 | 218,000 | 232,000 | 281,000 | 418,000 |
| 2 着 | 182,000 | 194,000 | 232,000 | 347,000 |
| 3 着 | 150,000 | 161,000 | 194,000 | 290,000 |
| 4 着 | 140,000 | 146,000 | 179,000 | 263,000 |
| 5 着 | 131,000 | 138,000 | 168,000 | 249,000 |
| 6 着 | 122,000 | 130,000 | 159,000 | 237,000 |
| 7 着 | 117,000 | 124,000 | 151,000 | 227,000 |
| 8 着 | 112,000 | 119,000 | 144,000 | 217,000 |
| 9 着 | 109,000 | 116,000 | 138,000 | 208,000 |
| 一般 | 特抜 | 特選 | 特別優秀 | 決勝 | |
|---|---|---|---|---|---|
| 1 着 | 221,000 | 233,000 | 282,000 | 474,000 | 5,600,000 |
| 2 着 | 184,000 | 195,000 | 233,000 | 388,000 | 3,497,000 |
| 3 着 | 153,000 | 164,000 | 195,000 | 332,000 | 2,328,000 |
| 4 着 | 141,000 | 147,000 | 180,000 | 304,000 | 1,548,000 |
| 5 着 | 132,000 | 140,000 | 170,000 | 286,000 | 1,411,000 |
| 6 着 | 123,000 | 133,000 | 162,000 | 271,000 | 1,276,000 |
| 7 着 | 118,000 | 126,000 | 154,000 | 257,000 | 1,154,000 |
| 8 着 | 114,000 | 121,000 | 146,000 | 245,000 | 1,050,000 |
| 9 着 | 110,000 | 118,000 | 139,000 | 235,000 | 963,000 |

今年(2025年)の優勝賞金は560万円みたいね!ちなみに私たちは競輪で毎月1,000万円稼いでいるわ💴✨

信じられない人もいるとは思うけど、プロの予想を参考にすれば、皆でも俺たちと同じような結果が付いてくるぞ!

あたしたちの稼ぎ方は、競輪予想サイトを使う方法だよ!どんなサイトを使っているのか詳しくはLINEで公開してるから、興味がある人は追加してみて~✨
ゴールド・ウイング賞の歴代優勝選手を調査!

次は、ゴールド・ウイング賞の歴代優勝選手と獲得賞金を調べてみた!
前回大会(2024年)の優勝者は113期・S級S班の「眞杉匠選手」

| 名前(なまえ) | 眞杉匠 (ますぎ たくみ) |
| 生年月日 | 1999年2月1日 |
| 県府 | 栃木県 |
| 血液型 | A型 |
| 身長 | 175.6cm |
| ホームバンク | 宇都宮競輪場 |
| デビュー | 2018年7月3日 |
| 期別 | 113期 |
| 級班 | S級S班 |
ゴールド・ウイング賞の歴代優勝選手は?


歴代優勝選手を過去10年さかのぼって調べてみた!
| 開催年 | 選手名 | 所属府県 |
|---|---|---|
| 2024 | 眞杉 匠 | 栃木県 |
| 2021 | 野口 裕史 | 千葉県 |
| 2019 | 平原 康多 | 埼玉県 |
| 2018 | 和田 圭 | 宮城県 |
| 2017 | 松谷 秀幸 | 神奈川県 |
| 2016 | 藤田 竜矢 | 埼玉県 |
| 2015 | 武田 豊樹 | 茨城県 |
2023年、2022年、2020年は、記念競輪の実施はありません。

優勝賞金は平均すると520万くらいね!今年(2025年)は560万だから年々少しずつ優勝賞金が上がってきているわね!

ほんと!!最近どんどん賞金増えてるよね✨
ちなみに、あたしたちは競輪で毎月1,000万円以上プラスにしてるんだけど、同じやり方に興味ある人はここで紹介してるから見てみてね👇
ゴールド・ウイング賞2025|開催場の西武園競輪や出場選手を調査!

出典:netkeirin
ゴールド・ウイング賞2025の詳細(開催場・日程・優勝賞金)

ゴールド・ウイング賞の開催場・日程・優勝賞金を確認していこう!
| 名称 | 開設75周年記念ゴールド・ウイング賞 |
| 開催場 | 西武園競輪 |
| 日程 | 2025年08月28日~ 2025年08月31日 |
| 優勝賞金 | 560万円 |
ゴールド・ウイング賞2025の開催地、西武園競輪について


次に、2025年にゴールド・ウイング賞が開催される西武園競輪について、確認していこう!
西武園競輪は、所沢市にある競輪場です。
- 周長400mのバンク
- 比較的カントが浅い
- 直線が短く、333mバンクに近い
- 逃げ・先行タイプの選手が有利といわれている

西武園競輪で生でレースを観戦したい人は、ここからアクセス情報を確認してね🚃
ゴールド・ウイング賞2025の出場選手は?


2025年のゴールド・ウイング賞に出場する選手を調べてみた!
| 地区 | 選手名 | 期 | 府県 |
|---|---|---|---|
| 北日本 | 新山 響平 | 107 | 青森 |
| 関東 | 眞杉 匠 | 103 | 栃木 |
| 地区 | 選手名 | 期 | 府県 |
|---|---|---|---|
| 北日本 | 永澤 剛 | 91 | 青森 |
| 北日本 | 大槻 寛徳 | 85 | 宮城 |
| 北日本 | 佐藤 慎太郎 | 78 | 福島 |
| 北日本 | 成田 和也 | 88 | 福島 |
| 北日本 | 山崎 芳仁 | 88 | 福島 |
| 関東 | 吉田 拓矢 | 107 | 茨城 |
| 関東 | 森田 優弥 | 113 | 埼玉 |
| 関東 | 宿口 陽一 | 91 | 埼玉 |
| 関東 | 武藤 龍生 | 98 | 埼玉 |
| 関東 | 中田 健太 | 99 | 埼玉 |
| 南関東 | 佐々木 龍 | 109 | 神奈川 |
| 中部 | 山田 諒 | 113 | 岐阜 |
| 中部 | 山口 拳矢 | 117 | 岐阜 |
| 中部 | 松岡 篤哉 | 97 | 岐阜 |
| 近畿 | 稲垣 裕之 | 86 | 京都 |
| 近畿 | 山本 伸一 | 101 | 奈良 |
| 近畿 | 石塚 輪太郎 | 105 | 和歌山 |
| 近畿 | 南 潤 | 111 | 和歌山 |
| 近畿 | 大石 崇晴 | 109 | 大阪 |
| 近畿 | 南 修二 | 88 | 大阪 |
| 中国 | 岩津 裕介 | 87 | 岡山 |
| 中国 | 池田 良 | 91 | 広島 |
| 四国 | 香川 雄介 | 76 | 香川 |
| 四国 | 木村 隆弘 | 91 | 徳島 |
| 四国 | 佐々木 豪 | 109 | 愛媛 |
| 九州 | 大坪 功一 | 81 | 福岡 |
| 九州 | 瓜生 崇智 | 109 | 熊本 |
| 九州 | 伊藤 旭 | 117 | 熊本 |
| 九州 | 中川 誠一郎 | 85 | 熊本 |
| 九州 | 塚本 大樹 | 96 | 熊本 |
| 九州 | 伊藤 颯馬 | 115 | 沖縄 |
| 地区 | 選手名 | 期 | 府県 |
|---|---|---|---|
| 北日本 | 中村 弘之輔 | 109 | 北海道 |
| 北日本 | 板垣 昴 | 115 | 北海道 |
| 北日本 | 菊地 圭尚 | 89 | 北海道 |
| 北日本 | 箱田 優樹 | 98 | 青森 |
| 北日本 | 山崎 将幸 | 92 | 宮城 |
| 北日本 | 泉 慶輔 | 99 | 宮城 |
| 北日本 | 根本 哲吏 | 97 | 秋田 |
| 北日本 | 佐々木 堅次 | 113 | 福島 |
| 北日本 | 新田 祐大 | 90 | 福島 |
| 北日本 | 小野 大介 | 91 | 福島 |
| 北日本 | 房州 輝也 | 91 | 福島 |
| 関東 | 梁島 邦友 | 117 | 茨城 |
| 関東 | 早坂 秀悟 | 90 | 茨城 |
| 関東 | 杉本 正隆 | 96 | 茨城 |
| 関東 | 幸田 望夢 | 115 | 栃木 |
| 関東 | 福田 滉 | 115 | 栃木 |
| 関東 | 小林 潤二 | 75 | 群馬 |
| 関東 | 石川 雅望 | 91 | 群馬 |
| 関東 | 太田 龍希 | 117 | 埼玉 |
| 関東 | 山口 多聞 | 121 | 埼玉 |
| 関東 | 森田 一郎 | 125 | 埼玉 |
| 関東 | 久木原 洋 | 97 | 埼玉 |
| 関東 | 高橋 広大 | 99 | 埼玉 |
| 関東 | 山本 勝利 | 117 | 東京 |
| 関東 | 長井 優斗 | 95 | 東京 |
| 関東 | 内藤 高裕 | 96 | 東京 |
| 関東 | 古川 宗行 | 96 | 東京 |
| 関東 | 堀江 省吾 | 119 | 長野 |
| 関東 | 柿澤 大貴 | 97 | 長野 |
| 南関東 | 成清 貴之 | 73 | 千葉 |
| 南関東 | 岡本 英之 | 85 | 千葉 |
| 南関東 | 小埜 正義 | 88 | 千葉 |
| 南関東 | 本多 哲也 | 97 | 千葉 |
| 南関東 | 川越 勇星 | 111 | 神奈川 |
| 南関東 | 川口 直人 | 84 | 神奈川 |
| 南関東 | 近藤 俊明 | 87 | 神奈川 |
| 南関東 | 齋木 翔多 | 115 | 静岡 |
| 南関東 | 渡邉 雅也 | 117 | 静岡 |
| 南関東 | 望月 永悟 | 77 | 静岡 |
| 南関東 | 萩原 孝之 | 80 | 静岡 |
| 中部 | 内藤 久文 | 117 | 愛知 |
| 中部 | 吉田 健市 | 87 | 愛知 |
| 中部 | 堀 兼壽 | 105 | 岐阜 |
| 中部 | 竹田 和幸 | 78 | 岐阜 |
| 中部 | 伊藤 裕貴 | 100 | 三重 |
| 中部 | 三宅 裕武 | 88 | 三重 |
| 近畿 | 高間 悠平 | 95 | 福井 |
| 近畿 | 三谷 政史 | 93 | 奈良 |
| 近畿 | 仲野 結音 | 117 | 大阪 |
| 近畿 | 常次 勇人 | 121 | 大阪 |
| 中国 | 奥村 諭志 | 111 | 岡山 |
| 中国 | 佐伯 亮輔 | 113 | 岡山 |
| 中国 | 三宅 達也 | 79 | 岡山 |
| 中国 | 守谷 陽介 | 87 | 岡山 |
| 中国 | 棚橋 勉 | 96 | 岡山 |
| 中国 | 才迫 開 | 101 | 広島 |
| 中国 | 村上 竜馬 | 115 | 広島 |
| 中国 | 富 弥昭 | 76 | 山口 |
| 四国 | 網谷 竜次 | 91 | 香川 |
| 四国 | 蒋野 翔太 | 115 | 徳島 |
| 四国 | 室井 蓮太朗 | 121 | 徳島 |
| 四国 | 藤岡 隆治 | 98 | 徳島 |
| 四国 | 佐々木 則幸 | 79 | 高知 |
| 四国 | 吉松 直人 | 90 | 高知 |
| 四国 | 近藤 翔馬 | 119 | 愛媛 |
| 九州 | 堀川 敬太郎 | 123 | 福岡 |
| 九州 | 良永 浩一 | 86 | 福岡 |
| 九州 | 坂本 亮馬 | 90 | 福岡 |
| 九州 | 角 令央奈 | 98 | 福岡 |
| 九州 | 小林 弘和 | 91 | 佐賀 |
| 九州 | 佐々木 翔一 | 93 | 佐賀 |
| 九州 | 西田 将士 | 105 | 長崎 |
| 九州 | 梅崎 隆介 | 121 | 長崎 |
| 九州 | 河崎 正晴 | 121 | 熊本 |
| 九州 | 松本 秀之慎 | 121 | 熊本 |
| 九州 | 松岡 孔明 | 91 | 熊本 |
まとめ|ゴールド・ウイング賞2025で優勝するのは誰?


今年(2025年)のゴールド・ウイング賞で誰が優勝するのか予想が気になる人は多いと思う!みんなは誰が優勝すると思う?

私たちは競輪で毎月1,000万円以上稼いでいるけど、自分で予想はしていないわ!プロの予想が見れる競輪予想サイトを使ってるの!

競輪で稼ぎたいなら、予想はプロに「おまかせ」するのが効率的で賢い選択だと思うぞ!プロの予想師は情報量が圧倒的に多いから、予想の精度も高いんだ!
初心者が適当に予想しても大半が外れて、車券代を無駄にしているからな!

あと、競輪予想サイトの中には、悪質な行為をしていたり、当たらない予想を販売している「悪徳競輪予想サイト」がたくさんあるから気をつけてね😔

私たちが使ってる優良サイトを使えば、安定した利益が見込めるわよ! このサイト上では公開してないけど、LINEでは「どのサイトを使ってるのか」教えてるから気になる人はLINE追加してみて😉✨
LINEを追加して優良サイトの
情報を受け取る
☟☟☟
皆も俺と一緒に、競輪で稼いでみる?

競輪で稼ぐ方法って実はとってもシンプルなんだけど、皆はわかるかな?
答えは、「本当に稼げる優良予想サイトを見つけること!」
これだけ!
自分で予想はしないし、知識や経験もいらない。優良サイトから情報を仕入れて的中させるだけ!
難しいのは悪徳予想サイトと優良予想サイトの見極め方!こればっかりは実際に検証したり、お金と時間をかけて調査してみないと分からないと思う。
多くの人が自分で予想したり、悪徳予想サイトの情報を信じてしまい負けているが、俺たちは数ある予想サイトを徹底的に検証して本当に稼げる予想サイトだけを厳選して使っている。
だから、稼ぐことができている。
優良サイトに出会うまでの俺は、お金に苦労することが多かった。
- 物価はどんどん上がっていくのに給料が上がらず生活が苦しい
- ほしい物を我慢し、出来るだけ安いものを選んで買い物をする
- 貯金を使い果たし、キャッシングや消費者金融にお金を借りて支払いに追われる
- 悪徳サイトにも騙され、気づいたら300万円以上の借金を作っていた
- 毎月、借金を返済するだけのつまらない人生に絶望する
しかし、突然チャンスは舞い降りてきた。
それが、優良予想サイトとの出会いだった。
優良サイトと出会って、競輪で稼げるようになってから生活は激変した。
- 値段を気にせず、好きなものが買えるようになった
- 会社を辞めて自由な時間が手に入り、毎日、昼も夜も楽しめるようになった
- 趣味の旅行にもお金と時間を気にせず、好きなときに行けるようになった
- サラリーマンの年収を1ヶ月で稼げるようになった
- お金の心配をすることが一切なくなった

今ではこんな生活ができるようになったけど、以前の俺はそんなこと夢にも思わなかった。人生を変えてくれた優良予想サイトには本当に感謝している。
もし、あのとき優良予想サイトの存在に気付いていながら、使うことがなかったら今もお金に苦労する生活を続けていたと思う。優良サイトと出会い、チャンスを掴むことが出来て本当に良かった。
これまで悪徳予想サイトに騙されることもあったが、皆にはそういった辛い経験をしてほしくないと思ってる。だから、あなたには時間やお金を無駄にする前に、最初から優良予想サイトを使って最短ルートで稼げるようになってもらいたい。
LINEの友だちには俺が実際に利用して稼ぐことができた「厳選おすすめ優良予想サイト」に加え、更にブログには載せていない情報も公開しているから気になる人はぜひ登録してれ!
本気で稼ぎたい人はこちら!
LINEでブログ未公開情報を
配信中!
☟☟☟




















どうも!競輪で月1,000万円稼ぐ、Keirin Voyageの綾小路(あやのこうじ)です👇