

今回は「ひろしまピースカップ」について解説していくぞ!

開設73周年記念の「ひろしまピースカップ」に出場する選手、残念ながら欠場になってしまった選手、過去に優勝した選手、優勝賞金などについて調べてみたわ!

競輪界では年々、大会の賞金額が上がってるんだって😍 だから競輪選手の平均年収も上がっているみたい✨
いま不景気で将来どうなるか不安だし、今のうちにたくさん稼いでおかないとね💴💴

ちなみに、私たちは競輪で毎月1,000万以上稼いでるから、毎日好きな事やって過ごしているわ😉
競輪をはじめて稼げるようになったおかげで、お金の心配をすることはなくなったわ👇


俺たちがどうやって競輪で稼いでいるのか気になる人は、この記事を読んでみてくれ!借金を抱えたドン底から、人生逆転できた経緯が書いてあるぞ!

これを読んでいるみんなも、私たちと同じ方法を実践すれば、毎月安定した利益を狙っていけるわ✨
LINEを追加してメッセージしてくれたら、個別で稼ぎ方のレクチャーもできるわよ!
本気で稼ぎたい人はこちら!
LINEでブログ未公開情報を
配信中!
☟☟☟
ひろしまピースカップとは?歴史・勝ち上がり方式・賞金額を徹底解説!

ひろしまピースカップとは?

それじゃ、ひろしまピースカップについて説明していくぞ!
| 正式名称 | ひろしまピースカップ |
| 開催時期 | 12月 |
| 主催 | 広島競輪場 |
| 階級 | GⅢ |
| 開催日 | 2025年12月20日(土)〜 12月23日(火) |
ひろしまピースカップは、広島競輪場で開催される記念競輪(GⅢ)です。
大会名は広島競輪場のマスコットキャラクター「ひろしまぽーすけ」に由来して命名されたという説が有力です。

その他に有力な情報を見つけることはできませんでした。
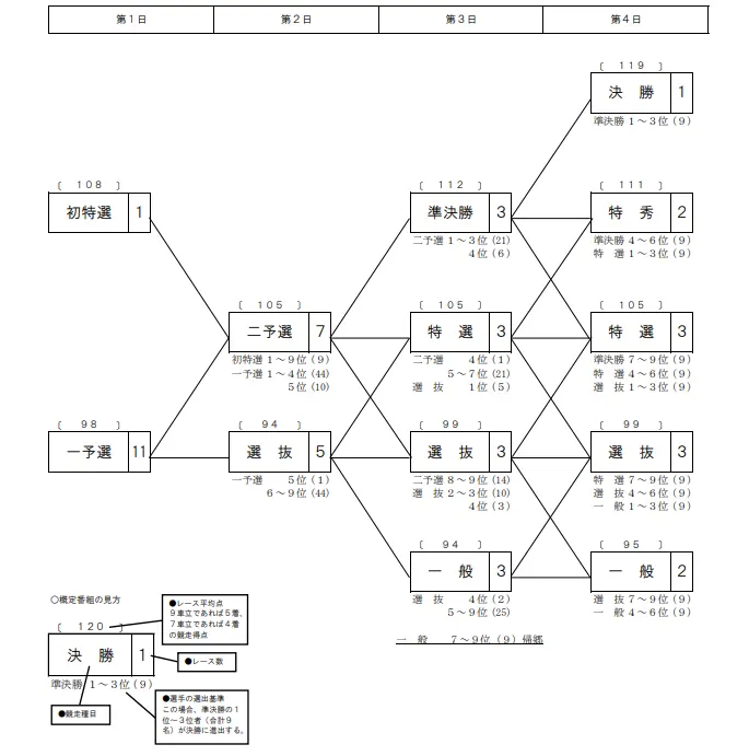
ひろしまピースカップの勝ち上がりは?


次は、ひろしまピースカップの勝ち上がり方式について説明するぞ!
ひろしまピースカップは、4日制で以下のような勝ち上がり方式で進行します。
| 日程 | 内容 | 勝ち上がり条件 |
|---|---|---|
| 1日目 | 一次予選 初日特選 | 上位選手(1〜4着など)+特選出走者が二次予選へ |
| 2日目 | 二次予選 (+選抜など) | 各レース1〜3着が準決勝へ進出 |
| 3日目 | 準決勝 (+特選、選抜など) | 各レース1〜3着の9人が決勝へ |
| 4日目 | 決勝 (+特別優秀戦など) | 準決勝の上位者9人が決勝。その他は「特別優秀戦」「選抜戦」などに回る |
特選とは?
実力・地元重視で選ばれる初日の特別レースのこと。
基本的に勝ち上がりが保証されている優遇枠。
選抜とは?
予選敗退者による順位決定戦のこと。
勝ち上がりはなし。賞金や競走成績の調整目的で出走する。
一般とは?
勝ち上がりの見込みがない下位選手による順位決定レースのこと。

番組表とレースプログラムの情報も調べてみたわ!

出典:KEIRIN.JP

出典:KEIRIN.JP
4日目の11RでA級選手による「レインボーカップ A級ファイナル」が実施される
ひろしまピースカップの賞金は?いくら稼げる?


2025年の賞金情報も調査してみたぞ!気になる人はここから見てくれ👇
| 順位 | 一次予選 | 初日特選 |
|---|---|---|
| 1 着 | 259,000 | 397,000 |
| 2 着 | 215,000 | 328,000 |
| 3 着 | 176,000 | 274,000 |
| 4 着 | 165,000 | 253,000 |
| 5 着 | 155,000 | 239,000 |
| 6 着 | 145,000 | 225,000 |
| 7 着 | 138,000 | 214,000 |
| 8 着 | 132,000 | 204,000 |
| 9 着 | 128,000 | 197,000 |
| 順位 | 特抜 | 二次予選 |
|---|---|---|
| 1 着 | 218,000 | 323,000 |
| 2 着 | 182,000 | 272,000 |
| 3 着 | 150,000 | 228,000 |
| 4 着 | 140,000 | 204,000 |
| 5 着 | 131,000 | 189,000 |
| 6 着 | 122,000 | 176,000 |
| 7 着 | 117,000 | 165,000 |
| 8 着 | 112,000 | 158,000 |
| 9 着 | 109,000 | 151,000 |
| 順位 | 一般 | 特抜 | 特選 | 準決勝 |
|---|---|---|---|---|
| 1 着 | 218,000 | 232,000 | 281,000 | 418,000 |
| 2 着 | 182,000 | 194,000 | 232,000 | 347,000 |
| 3 着 | 150,000 | 161,000 | 194,000 | 290,000 |
| 4 着 | 140,000 | 146,000 | 179,000 | 263,000 |
| 5 着 | 131,000 | 138,000 | 168,000 | 249,000 |
| 6 着 | 122,000 | 130,000 | 159,000 | 237,000 |
| 7 着 | 117,000 | 124,000 | 151,000 | 227,000 |
| 8 着 | 112,000 | 119,000 | 144,000 | 217,000 |
| 9 着 | 109,000 | 116,000 | 138,000 | 208,000 |
| 順位 | 一般 | 特抜 | 特選 | 特別優秀 | 決勝 |
|---|---|---|---|---|---|
| 1 着 | 221,000 | 233,000 | 282,000 | 474,000 | 5,600,000 |
| 2 着 | 184,000 | 195,000 | 233,000 | 388,000 | 3,497,000 |
| 3 着 | 153,000 | 164,000 | 195,000 | 332,000 | 2,328,000 |
| 4 着 | 141,000 | 147,000 | 180,000 | 304,000 | 1,548,000 |
| 5 着 | 132,000 | 140,000 | 170,000 | 286,000 | 1,411,000 |
| 6 着 | 123,000 | 133,000 | 162,000 | 271,000 | 1,276,000 |
| 7 着 | 118,000 | 126,000 | 154,000 | 257,000 | 1,154,000 |
| 8 着 | 114,000 | 121,000 | 146,000 | 245,000 | 1,050,000 |
| 9 着 | 110,000 | 118,000 | 139,000 | 235,000 | 963,000 |

今年(2025年)のひろしまピースカップの優勝賞金は560万円みたい!
日本人の平均年収が420万円前後と言われているから、優勝すればサラリーマンの年収分の金額を1日で稼げてしまうわけね!

ちなみに俺たちは競輪で毎月1,000万円以上稼いでいるぞ💴✨
信じられない人もいると思うけど、プロの予想を参考にすれば、皆も俺たちと同じような結果が付いてくると思うから一緒にやってみないか😁


あたしたちの稼ぎ方は、競輪予想サイトを使う方法だよ!どんなサイトを使っているのか詳しくはLINEで公開してるから、興味がある人は追加してみて~✨
ひろしまピースカップの歴代優勝選手を調査!

次は、ひろしまピースカップの歴代優勝選手と獲得賞金を調べてみた!
前回大会(2024年)の優勝者は広島が地元の98期・S級S班の「松浦 悠士選手」

| 名前 (なまえ) | 松浦悠士 (まつうら ゆうじ) |
| 生年月日 | 1990/11/21 |
| 県府 | 広島県 |
| 血液型 | 168.0cm |
| 身長 | O型 |
| ホームバンク | 広島 |
| デビュー | 2010/07/13 |
| 期別 | 98期 |
| 級班 | S級S班 |
- 2019年「第61回朝日新聞社杯競輪祭」で初めてGⅠタイトル獲得
- 2023年には「KEIRINグランプリ」で優勝
- 2024年は怪我や成績の影響で一時的にS班から外れてしまう
- 2025年7月1日付でS級S班に再選出(追加選出)された
ひろしまピースカップの歴代優勝選手は?


歴代優勝選手を過去10年さかのぼって調べてみた!
| 開催年 | 選手名 | 所属府県 |
|---|---|---|
| 2024 | 松浦 悠士 | 広島県 |
| 2023 | 山田 庸平 | 佐賀県 |
| 2022 | 松浦 悠士 | 広島県 |
| 2021 | 松浦 悠士 | 広島県 |
| 2020 | 野原 雅也 | 福井県 |
| 2019 | 岡村 潤 | 静岡県 |
| 2018 | 松浦 悠士 | 広島県 |
| 2017 | 村上 博幸 | 京都府 |
| 2016 | 原田 研太朗 | 徳島県 |
| 2015 | 金子 貴志 | 愛知県 |

広島が地元の「松浦悠士選手」やっぱり強いわね!
ホームってこともあるけどかなり勝率高いから自分で予想している人は「松浦選手」に注目ね!

過去に「ひろしまピースカップ」で優勝経験のある選手を紹介している記事もあるから、気になる人は併せて確認してみてくれ👇
ひろしまピースカップの開催場「広島競輪場」を調査!


ひろしまピースカップ2025が開催される広島競輪場について確認していこう!
- 周長400mのスタンダードなバンク
- 見なし直線距離は57.9mで比較的長い
- クセが少なく脚質による有利不利がほとんどない
- 年間を通して風が強く、特にバックストレッチは向かい風になることが多い
- 追い込み型の選手に向いた展開が生まれやすいのが特徴がある

広島競輪場は改修工事が行われて、最近リニューアルされた新しい競輪場なんだよ~✨ しかも競輪場内に宿泊できるホテルも併設してるんだって😊
ひろしまピースカップの出場選手は?


2025年のひろしまピースカップに出場する選手を調べてみた!
| 地区 | 選手名 | 期 | 府県 |
|---|---|---|---|
| 北日本 | 新山 響平 | 107 | 青森 |
| 中国 | 松浦 悠士 | 98 | 広島 |
| 中国 | 清水 裕友 | 105 | 山口 |
| 四国 | 犬伏 湧也 | 119 | 徳島 |
| 地区 | 選手名 | 期 | 府県 |
|---|---|---|---|
| 北日本 | 大森 慶一 | 88 | 北海道 |
| 関東 | 橋本 瑠偉 | 113 | 栃木 |
| 関東 | 雨谷 一樹 | 96 | 栃木 |
| 関東 | 小林 泰正 | 113 | 群馬 |
| 関東 | 木暮 安由 | 92 | 群馬 |
| 関東 | 諸橋 愛 | 79 | 新潟 |
| 南関東 | 海老根 恵太 | 86 | 千葉 |
| 南関東 | 松谷 秀幸 | 96 | 神奈川 |
| 南関東 | 和田 真久留 | 99 | 神奈川 |
| 中部 | 岡本 総 | 105 | 愛知 |
| 中部 | 吉田 敏洋 | 85 | 愛知 |
| 中部 | 山口 拳矢 | 117 | 岐阜 |
| 近畿 | 高久保 雄介 | 100 | 京都 |
| 近畿 | 三谷 将太 | 92 | 奈良 |
| 近畿 | 中井 太祐 | 97 | 奈良 |
| 近畿 | 石塚 輪太郎 | 105 | 和歌山 |
| 近畿 | 神田 紘輔 | 100 | 大阪 |
| 近畿 | 福永 大智 | 113 | 大阪 |
| 中国 | 取鳥 雄吾 | 107 | 岡山 |
| 中国 | 太田 海也 | 121 | 岡山 |
| 中国 | 町田 太我 | 117 | 広島 |
| 中国 | 大川 龍二 | 91 | 広島 |
| 中国 | 池田 良 | 91 | 広島 |
| 四国 | 石原 颯 | 117 | 香川 |
| 四国 | 小倉 竜二 | 77 | 徳島 |
| 四国 | 阿竹 智史 | 90 | 徳島 |
| 四国 | 木村 隆弘 | 91 | 徳島 |
| 九州 | 野田 源一 | 81 | 福岡 |
| 九州 | 小川 勇介 | 90 | 福岡 |
| 九州 | 北津留 翼 | 90 | 福岡 |
| 九州 | 山口 敦也 | 113 | 佐賀 |
| 九州 | 中本 匠栄 | 97 | 熊本 |
| 地区 | 選手名 | 期 | 府県 |
|---|---|---|---|
| 北日本 | 中石 湊 | 125 | 北海道 |
| 北日本 | 山田 敦也 | 88 | 北海道 |
| 北日本 | 磯島 成介 | 115 | 青森 |
| 北日本 | 菅野 航基 | 119 | 宮城 |
| 北日本 | 木村 佑来 | 119 | 宮城 |
| 北日本 | 齋藤 登志信 | 80 | 宮城 |
| 北日本 | 泉 慶輔 | 99 | 宮城 |
| 北日本 | 星野 洋輝 | 115 | 福島 |
| 北日本 | 渡邉 一成 | 88 | 福島 |
| 関東 | 佐藤 礼文 | 115 | 茨城 |
| 関東 | 橋本 壮史 | 119 | 茨城 |
| 関東 | 浦川 尊明 | 80 | 茨城 |
| 関東 | 小林 稜武 | 113 | 栃木 |
| 関東 | 飯嶋 則之 | 81 | 栃木 |
| 関東 | 浮島 知稀 | 123 | 群馬 |
| 関東 | 金子 真也 | 69 | 群馬 |
| 関東 | 武藤 篤弘 | 95 | 埼玉 |
| 関東 | 武田 亮 | 115 | 東京 |
| 関東 | 佐藤 真一 | 79 | 東京 |
| 関東 | 長井 優斗 | 95 | 東京 |
| 関東 | 城 幸弘 | 96 | 山梨 |
| 関東 | 中嶋 宣成 | 113 | 長野 |
| 南関東 | 染谷 幸喜 | 111 | 千葉 |
| 南関東 | 伊勢崎 彰大 | 81 | 千葉 |
| 南関東 | 山中 秀将 | 95 | 千葉 |
| 南関東 | 佐々木 和紀 | 117 | 神奈川 |
| 南関東 | 近藤 俊明 | 87 | 神奈川 |
| 南関東 | 東 龍之介 | 96 | 神奈川 |
| 南関東 | 大石 剣士 | 109 | 静岡 |
| 南関東 | 鈴木 陸来 | 117 | 静岡 |
| 南関東 | 日高 裕太 | 121 | 静岡 |
| 南関東 | 渡邉 晴智 | 73 | 静岡 |
| 南関東 | 飯田 憲司 | 96 | 静岡 |
| 中部 | 内藤 久文 | 117 | 愛知 |
| 中部 | 佐藤 竜太 | 119 | 愛知 |
| 中部 | 長谷部 龍一 | 117 | 岐阜 |
| 中部 | 原 真司 | 86 | 岐阜 |
| 中部 | 森川 大輔 | 92 | 岐阜 |
| 中部 | 西浦 仙哉 | 73 | 三重 |
| 中部 | 柴崎 俊光 | 91 | 三重 |
| 中部 | 岩本 和也 | 76 | 石川 |
| 近畿 | 徳田 匠 | 119 | 京都 |
| 近畿 | 栗山 俊介 | 103 | 奈良 |
| 近畿 | 貴志 修己 | 117 | 和歌山 |
| 近畿 | 伊藤 信 | 92 | 大阪 |
| 近畿 | 水谷 好宏 | 93 | 大阪 |
| 中国 | 佐伯 亮輔 | 113 | 岡山 |
| 中国 | 城戸 俊潔 | 115 | 岡山 |
| 中国 | 畝木 聖 | 117 | 岡山 |
| 中国 | 柏野 智典 | 88 | 岡山 |
| 中国 | 藏本 徹二 | 111 | 広島 |
| 中国 | 村上 竜馬 | 115 | 広島 |
| 中国 | 黒瀬 浩太郎 | 123 | 広島 |
| 中国 | 西田 優大 | 123 | 広島 |
| 中国 | 西岡 拓朗 | 97 | 広島 |
| 四国 | 福島 栄一 | 93 | 香川 |
| 四国 | 今村 麟太郎 | 111 | 高知 |
| 四国 | 掛水 泰範 | 98 | 高知 |
| 四国 | 吉田 智哉 | 111 | 愛媛 |
| 四国 | 溪 飛雄馬 | 86 | 愛媛 |
| 九州 | 市橋 司優人 | 103 | 福岡 |
| 九州 | 山本 浩成 | 119 | 福岡 |
| 九州 | 高木 和仁 | 76 | 福岡 |
| 九州 | 稲吉 悠大 | 92 | 福岡 |
| 九州 | 青柳 靖起 | 117 | 佐賀 |
| 九州 | 山口 貴弘 | 92 | 佐賀 |
| 九州 | 曽我 圭佑 | 113 | 熊本 |
| 九州 | 河崎 正晴 | 121 | 熊本 |
| 九州 | 中村 健志 | 96 | 熊本 |
| 九州 | 田中 陽平 | 97 | 熊本 |
| 九州 | 松岡 孝高 | 98 | 熊本 |
| 九州 | 石川 航大 | 123 | 宮崎 |
| 欠場・不参加情報 | 追加・補充情報 | ||
|---|---|---|---|
| 選手名 | 変更状況 | 選手名 | 変更状況 |
| 池田 勇人 | 病気欠場 | 佐伯 亮輔 | 追加 |
| 片折 亮太 | 負傷欠場 | 大石 剣士 | 追加 |
| 須永 優太 | 病気欠場 | 諸橋 愛 | 追加 |
| 岩本 俊介 | 負傷欠場 | 清水 裕友 | 追加 |
| 小松崎 大地 | 病気欠場 | 中井 太祐 | 追加 |
| 新納 大輝 | 病気欠場 | 稲吉 悠大 | 追加 |
| 近谷 涼 | 負傷欠場 | 曽我 圭佑 | 追加 |
| 渡部 幸訓 | 負傷欠場 | 木村 隆弘 | 追加 |
| 柳詰 正宏 | 病気欠場 | 田中 陽平 | 追加 |
| 小原 周祐 | 病気欠場 | 長井 優斗 | 追加 |

S級S班の岩本俊介選手は負傷欠場になってしまったみたいね😢
ひろしまピースカップのイベント情報


ひろしまピースカップのイベント情報も調査してみたぞ!
- キミとアイドルプリキュア♪ファンミーティング
■日程
12/20
■時間
①11:20頃
②13:50頃
■場所
ウエストパークステージ
観覧無料、写真撮影会を開催 - 高橋慶彦(カープOB)×高橋雛子(リンカイ!広島恋未役)トークショー
■日程
12/20
■時間
13:00頃
■場所
ウエストパークステージ
観覧無料 - 枡田絵理奈トークショー
■日程
12/20
■時間
14:50頃
■場所
ウエストパークステージ
観覧無料 - アイデンティティお笑いライブ
■日程
12/21
■時間
①13:10頃
②14:30頃
■場所
ウエストパークステージ
観覧無料 - 坂上忍トークショー
■日程
12/21
■時間
14:55頃
■場所
ウエストパークステージ
観覧無料 - 令和歌謡グループTEPPAN パーフォーマンスショー
■日程
12/21
■時間
15:50頃
■場所
ウエストパークステージ
観覧無料

その他、スケートボードやBMXのパフォーマンス、チャリティーオークション、予想会、などのイベントも開催されるみみたいね!

競輪場で見るレースは映像で見るよりも臨場感があってより楽しめるから、時間がある人は行ってみても良いかもね😊
まとめ|ひろしまピースカップで優勝するのは誰?


今年(2025年)のひろしまピースカップで誰が優勝するのか予想が気になる人は多いと思う!みんなは誰が優勝すると思う?

私たちは競輪で毎月1,000万円以上稼いでいるけど、自分で予想はしていないわ!プロの予想が見れる競輪予想サイトを使ってるの!

競輪で稼ぎたいなら、予想はプロに「おまかせ」するのが効率的で賢い選択だと思うぞ!プロの予想師は情報量が圧倒的に多いから、予想の精度も高いんだ!
初心者が適当に予想しても大半が外れて、車券代を無駄にしているからな!

あと、競輪予想サイトの中には、悪質な行為をしていたり、当たらない予想を販売している「悪徳競輪予想サイト」がたくさんあるから気をつけてね😔

私たちが使ってる優良サイトを使えば、安定した利益が見込めるわよ! このサイト上では公開してないけど、LINEでは「どのサイトを使ってるのか」教えてるから気になる人はLINE追加してみて😉✨
LINEを追加して優良サイトの
情報を受け取る
☟☟☟
皆も俺と一緒に、競輪で稼いでみる?

競輪で稼ぐ方法って実はとってもシンプルなんだけど、皆はわかるかな?
答えは、「本当に稼げる優良予想サイトを見つけること!」
これだけ!
自分で予想はしないし、知識や経験もいらない。優良サイトから情報を仕入れて的中させるだけ!
難しいのは悪徳予想サイトと優良予想サイトの見極め方!こればっかりは実際に検証したり、お金と時間をかけて調査してみないと分からないと思う。
多くの人が自分で予想したり、悪徳予想サイトの情報を信じてしまい負けているが、俺たちは数ある予想サイトを徹底的に検証して本当に稼げる予想サイトだけを厳選して使っている。
だから、稼ぐことができている。
優良サイトに出会うまでの俺は、お金に苦労することが多かった。
- 物価はどんどん上がっていくのに給料が上がらず生活が苦しい
- ほしい物を我慢し、出来るだけ安いものを選んで買い物をする
- 貯金を使い果たし、キャッシングや消費者金融にお金を借りて支払いに追われる
- 悪徳サイトにも騙され、気づいたら300万円以上の借金を作っていた
- 毎月、借金を返済するだけのつまらない人生に絶望する
しかし、突然チャンスは舞い降りてきた。
それが、優良予想サイトとの出会いだった。
優良サイトと出会って、競輪で稼げるようになってから生活は激変した。
- 値段を気にせず、好きなものが買えるようになった
- 会社を辞めて自由な時間が手に入り、毎日、昼も夜も楽しめるようになった
- 趣味の旅行にもお金と時間を気にせず、好きなときに行けるようになった
- サラリーマンの年収を1ヶ月で稼げるようになった
- お金の心配をすることが一切なくなった

今ではこんな生活ができるようになったけど、以前の俺はそんなこと夢にも思わなかった。人生を変えてくれた優良予想サイトには本当に感謝している。
もし、あのとき優良予想サイトの存在に気付いていながら、使うことがなかったら今もお金に苦労する生活を続けていたと思う。優良サイトと出会い、チャンスを掴むことが出来て本当に良かった。
これまで悪徳予想サイトに騙されることもあったが、皆にはそういった辛い経験をしてほしくないと思ってる。だから、あなたには時間やお金を無駄にする前に、最初から優良予想サイトを使って最短ルートで稼げるようになってもらいたい。
LINEの友だちには俺が実際に利用して稼ぐことができた「厳選おすすめ優良予想サイト」に加え、更にブログには載せていない情報も公開しているから気になる人はぜひ登録してれ!
本気で稼ぎたい人はこちら!
LINEでブログ未公開情報を
配信中!
☟☟☟























どうも!競輪で月1,000万円稼ぐ、Keirin Voyageの綾小路(あやのこうじ)です👇