

今回は「燦燦(さんさん)ダイヤモンド滝澤正光杯」について解説していくぞ!

燦燦ダイヤモンド滝澤正光杯に出場する選手、開催地、過去に優勝した選手、優勝賞金について調べてみたよ!優勝したら選手はどれくらい稼げるのか気になるよね😻✨

競輪界では年々、大会の賞金額が上がってるから気になるわ✨
ちなみに、私たちは競輪で毎月1,000万以上稼いでるから、毎日好きな事やって過ごしてるわよ👇


俺たちがどうやって競輪で稼いでいるのか気になる人は、この記事を読んでみてくれ!借金を抱えたドン底から、人生逆転できた経緯が書いてあるぞ!

これを読んでいるみんなも、私たちと同じ方法を実践すれば、毎月安定した利益を狙っていけるわ✨ LINEを追加してメッセージしてくれたら、個別で稼ぎ方のレクチャーもできるわよ!
本気で稼ぎたい人はこちら!
LINEでブログ未公開情報を
配信中!
☟☟☟
燦燦ダイヤモンド滝澤正光杯とは?歴史・勝ち上がり方式・賞金額を徹底解説!

燦燦ダイヤモンド滝澤正光杯とは?

それじゃ、燦燦ダイヤモンド滝澤正光杯について説明していくぞ!
| 正式名称 | 燦燦ダイヤモンド滝澤正光杯 |
| 開催時期 | 8月 |
| 主催 | JKA 松戸競輪場 |
| 階級 | GIII |
| 前回優勝 | 清水裕友 |
燦燦ダイヤモンド滝澤正光杯の歴史・始まったきっかけは?

「燦燦ダイヤモンド滝澤正光杯」は、松戸競輪場で夏に開催される開設記念です。
2008年に現役を引退した元選手の滝澤正光さんの功績を称え、千葉競輪場で「滝澤正光杯」として始まった記念競輪!滝澤さんは地元千葉のスター選手で、競輪界を代表する存在でした。
その名を冠したレースはファンや選手からも特別な位置付けを得ていました。その後、千葉競輪場の廃止に伴い、2020年にその伝統を松戸市が引き継ぎ、松戸競輪場の開設記念競走として再出発しました。
この際、ナイター競輪の華やかさや夏祭りの賑わいを表現する意味を込め「燦燦ダイヤモンド」の冠が加えられ、現在の名称となりました。以後、南関東の強豪が集う真夏の恒例行事として定着し、滝澤さんの名とともに松戸の地で熱戦が繰り広げられています。

滝澤正光さんについてはこの記事で詳しく解説してるわ👇
燦燦ダイヤモンド滝澤正光杯の勝ち上がりは?

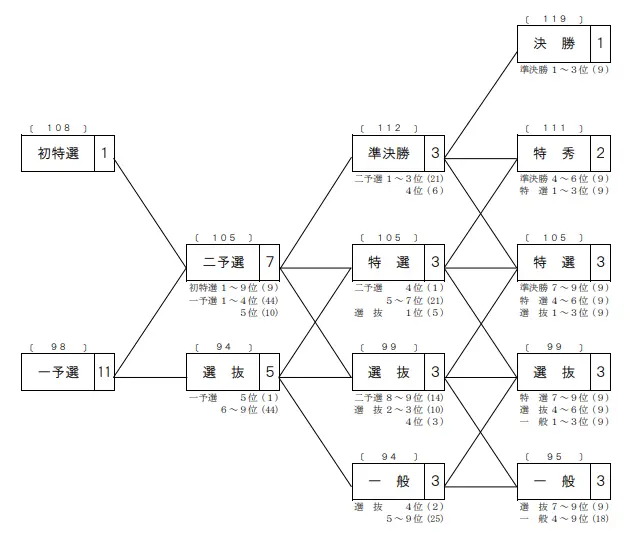
次は、燦燦ダイヤモンド滝澤正光杯の勝ち上がり方式について説明するぞ!

燦燦ダイヤモンド滝澤正光杯は4日制で、以下のような勝ち上がり方式で進行します。
| 日程 | 内容 | 勝ち上がり条件 |
|---|---|---|
| 1日目 | 一次予選 初日特選 | 上位選手(1〜4着など)+特選出走者が二次予選へ |
| 2日目 | 二次予選 (+選抜など) | 各レース1〜3着が準決勝へ進出 |
| 3日目 | 準決勝 (+特選、選抜など) | 各レース1〜3着の9人が決勝へ |
| 4日目 | 決勝 (+特別優秀戦など) | 準決勝の上位者9人が決勝。その他は「特別優秀戦」「選抜戦」などに回る |
特選とは?
実力・地元重視で選ばれる初日の特別レースのこと。
基本的に勝ち上がりが保証されている優遇枠。
選抜とは?
予選敗退者による順位決定戦のこと。
勝ち上がりはなし。賞金や競走成績の調整目的で出走する。
一般とは?
勝ち上がりの見込みがない下位選手による順位決定レースのこと。
この勝ち上がり方式によって「誰が準決勝に出るのか?」「特選・選抜で好調な選手は?」など、レースの読みどころが多く、ファンを引きつける構成になっています。
特に特選や選抜で実績のある選手や地元勢ラインなど応援の対象が絞られて、熱が入りやすい構造です。

番組表とレースプログラムの情報も調べてみたわ!

出典:keirin.jp

出典:keirin.jp
燦燦ダイヤモンド滝澤正光杯の賞金は?いくら稼げる?


2025年の賞金情報も調査してみたぞ!気になる人はここから見てくれ👇
| 一次予選 | 初日特選 | |
|---|---|---|
| 1 着 | 259,000 | 397,000 |
| 2 着 | 215,000 | 328,000 |
| 3 着 | 176,000 | 274,000 |
| 4 着 | 165,000 | 253,000 |
| 5 着 | 155,000 | 239,000 |
| 6 着 | 145,000 | 225,000 |
| 7 着 | 138,000 | 214,000 |
| 8 着 | 132,000 | 204,000 |
| 9 着 | 128,000 | 197,000 |
| 特抜 | 二次予選 | |
|---|---|---|
| 1 着 | 218,000 | 323,000 |
| 2 着 | 182,000 | 272,000 |
| 3 着 | 150,000 | 228,000 |
| 4 着 | 140,000 | 204,000 |
| 5 着 | 131,000 | 189,000 |
| 6 着 | 122,000 | 176,000 |
| 7 着 | 117,000 | 165,000 |
| 8 着 | 112,000 | 158,000 |
| 9 着 | 109,000 | 151,000 |
| 一般 | 特抜 | 特選 | 準決勝 | |
|---|---|---|---|---|
| 1 着 | 218,000 | 232,000 | 281,000 | 418,000 |
| 2 着 | 182,000 | 194,000 | 232,000 | 347,000 |
| 3 着 | 150,000 | 161,000 | 194,000 | 290,000 |
| 4 着 | 140,000 | 146,000 | 179,000 | 263,000 |
| 5 着 | 131,000 | 138,000 | 168,000 | 249,000 |
| 6 着 | 122,000 | 130,000 | 159,000 | 237,000 |
| 7 着 | 117,000 | 124,000 | 151,000 | 227,000 |
| 8 着 | 112,000 | 119,000 | 144,000 | 217,000 |
| 9 着 | 109,000 | 116,000 | 138,000 | 208,000 |
| 一般 | 特抜 | 特選 | 特別優秀 | 決勝 | |
|---|---|---|---|---|---|
| 1 着 | 221,000 | 233,000 | 282,000 | 474,000 | 5,600,000 |
| 2 着 | 184,000 | 195,000 | 233,000 | 388,000 | 3,497,000 |
| 3 着 | 153,000 | 164,000 | 195,000 | 332,000 | 2,328,000 |
| 4 着 | 141,000 | 147,000 | 180,000 | 304,000 | 1,548,000 |
| 5 着 | 132,000 | 140,000 | 170,000 | 286,000 | 1,411,000 |
| 6 着 | 123,000 | 133,000 | 162,000 | 271,000 | 1,276,000 |
| 7 着 | 118,000 | 126,000 | 154,000 | 257,000 | 1,154,000 |
| 8 着 | 114,000 | 121,000 | 146,000 | 245,000 | 1,050,000 |
| 9 着 | 110,000 | 118,000 | 139,000 | 235,000 | 963,000 |

今年(2025年)の優勝賞金は560万円みたいね!ちなみに私たちは競輪で毎月1,000万円稼いでいるわ💴✨ 信じられない人もいると思うけど、プロの予想を参考にすれば、みんなでも私たちと同じような結果が付いてくるわよ!


あたしたちの稼ぎ方は、競輪予想サイトを使う方法だよ!どんなサイトを使っているのか詳しくはLINEで公開してるから、興味がある人は追加してみて~✨
燦燦ダイヤモンド滝澤正光杯の歴代優勝選手と獲得賞金を調査!

次は、燦燦ダイヤモンド滝澤正光杯の歴代優勝選手と獲得賞金を調べてみた!
前回(2024年)の優勝者は105期でS級S班の「清水裕友選手」

| 名前(なまえ) | 清水裕友 (しみず ひろと) |
| 生年月日 | 1994年11月09日 |
| 県府 | 山口県 |
| 血液型 | A型 |
| 身長 | 168.8cm |
| ホームバンク | 防府競輪場 |
| デビュー | 2014年7月14日 |
| 期別 | 105期 |
| 級班 | S級S班 |
燦燦ダイヤモンド滝澤正光杯の歴代優勝選手は?


歴代優勝選手を過去10年さかのぼって調べてみた!
| 開催年 | 選手名 | 所属府県 |
|---|---|---|
| 2024 | 清水裕友 | 山口県 |
| 2023 | 深谷 知広 | 静岡県 |
| 2022 | 岩本 俊介 | 千葉県 |
| 2021 | 松浦 悠士 | 広島県 |
| 2020 | 岩本 俊介 | 千葉県 |
| 2019 | 三谷 竜生 | 奈良県 |
| 2018 | 村上 義弘 | 京都府 |
| 2017 | 佐藤 博紀 | 岩手県 |
| 2016 | 荒井 崇博 | 長崎県 |
| 2015 | 海老根 恵太 | 千葉県 |

優勝賞金は平均すると520万くらいね!今年(2025年)は560万だから年々少しずつ優勝賞金が上がってきているわね!

徐々に上がっていってるね!
ちなみに、あたしは競輪で毎月1,000万円以上稼いでいるんだけど、同じ方法で稼いでみたいって人は、ここで紹介してくからチェックしてみてね👇

過去に優勝経験のある選手を紹介している記事もあるから、気になる人は併せて確認してみてくれ👇
燦燦ダイヤモンド滝澤正光杯|開催場の松戸競輪場や出場選手を調査!

出典:netkeirin
燦燦ダイヤモンド滝澤正光杯の詳細(開催場・日程・優勝賞金)

燦燦ダイヤモンド滝澤正光杯の開催場・日程・優勝賞金を確認していこう!
| 名称 | 燦燦ダイヤモンド滝澤正光杯 |
| 開催場 | 松戸競輪場 |
| 日程 | 2025年8月23日~ 2025年8月23日~ |
| 優勝賞金 | 560万円 |
燦燦ダイヤモンド滝澤正光杯の特設サイトは見つかりませんでした。
燦燦ダイヤモンド滝澤正光杯の開催地、松戸競輪場について


次に、2025年に燦燦ダイヤモンド滝澤正光杯が開催される松戸競輪場について、確認していこう!
松戸競輪場は、千葉県松戸市にある競輪場です。
- 周長333m
- 全国でも最も直線距離が短く、傾斜が浅い
- 逃げが有利になりやすい

松戸競輪場で生でレースを観戦したい人は、ここからアクセス情報を確認してね🚃
燦燦ダイヤモンド滝澤正光杯の出場選手は?


2025年の燦燦ダイヤモンド滝澤正光杯に出場する選手を調べてみた!
| 地区 | 選手名 | 期 | 府県 |
|---|---|---|---|
| 南関東 | 岩本 俊介 | 94 | 千葉 |
| 南関東 | 郡司 浩平 | 99 | 神奈川 |
| 中国 | 清水 裕友 | 105 | 山口 |
| 地区 | 選手名 | 期 | 府県 |
|---|---|---|---|
| 北日本 | 新山 将史 | 98 | 青森 |
| 北日本 | 竹内 智彦 | 84 | 宮城 |
| 北日本 | 和田 圭 | 92 | 宮城 |
| 北日本 | 飯野 祐太 | 90 | 福島 |
| 関東 | 武田 豊樹 | 88 | 茨城 |
| 関東 | 神山 拓弥 | 91 | 栃木 |
| 関東 | 雨谷 一樹 | 96 | 栃木 |
| 関東 | 長島 大介 | 96 | 栃木 |
| 関東 | 小林 泰正 | 113 | 群馬 |
| 関東 | 木暮 安由 | 92 | 群馬 |
| 南関東 | 和田 健太郎 | 87 | 千葉 |
| 南関東 | 近藤 保 | 95 | 千葉 |
| 南関東 | 菅原 大也 | 107 | 神奈川 |
| 南関東 | 青野 将大 | 117 | 神奈川 |
| 南関東 | 岡村 潤 | 86 | 静岡 |
| 南関東 | 深谷 知広 | 96 | 静岡 |
| 中部 | 岡本 総 | 105 | 愛知 |
| 中部 | 川口 聖二 | 103 | 岐阜 |
| 中部 | 不破 将登 | 94 | 岐阜 |
| 近畿 | 脇本 勇希 | 115 | 福井 |
| 近畿 | 中井 太祐 | 97 | 奈良 |
| 近畿 | 岡崎 智哉 | 96 | 大阪 |
| 中国 | 田中 勇二 | 95 | 岡山 |
| 中国 | 大川 龍二 | 91 | 広島 |
| 四国 | 橋本 強 | 89 | 愛媛 |
| 九州 | 後藤 大輝 | 121 | 福岡 |
| 九州 | 園田 匠 | 87 | 福岡 |
| 九州 | 小川 勇介 | 90 | 福岡 |
| 九州 | 北津留 翼 | 90 | 福岡 |
| 九州 | 山田 英明 | 89 | 佐賀 |
| 九州 | 松岡 辰泰 | 117 | 熊本 |
| 九州 | 松川 高大 | 94 | 熊本 |
| 九州 | 中本 匠栄 | 97 | 熊本 |
| 地区 | 選手名 | 期 | 府県 |
|---|---|---|---|
| 北日本 | 坂本 周輝 | 100 | 青森 |
| 北日本 | 佐藤 康紀 | 73 | 青森 |
| 北日本 | 伊藤 大志 | 86 | 青森 |
| 北日本 | 後藤 悠 | 115 | 岩手 |
| 北日本 | 保科 千春 | 100 | 宮城 |
| 北日本 | 上遠野 拓馬 | 119 | 宮城 |
| 北日本 | 木村 佑来 | 119 | 宮城 |
| 北日本 | 紺野 哲也 | 69 | 宮城 |
| 北日本 | 鈴木 涼介 | 115 | 福島 |
| 北日本 | 青森 伸也 | 87 | 福島 |
| 北日本 | 渡辺 正光 | 95 | 福島 |
| 関東 | 小畑 勝広 | 115 | 茨城 |
| 関東 | 佐藤 礼文 | 115 | 茨城 |
| 関東 | 秋本 耀太郎 | 117 | 栃木 |
| 関東 | 篠田 幸希 | 123 | 群馬 |
| 関東 | 伊藤 慶太郎 | 107 | 埼玉 |
| 関東 | 荒木 貴大 | 115 | 埼玉 |
| 関東 | 桑名 僚也 | 119 | 埼玉 |
| 関東 | 荒川 達郎 | 123 | 埼玉 |
| 関東 | 鈴木 竜士 | 107 | 東京 |
| 関東 | 柿本 大貴 | 113 | 東京 |
| 関東 | 長谷川 飛向 | 121 | 東京 |
| 関東 | 志村 太賀 | 90 | 山梨 |
| 関東 | 上原 龍 | 95 | 長野 |
| 南関東 | 山本 紳貴 | 107 | 千葉 |
| 南関東 | 染谷 幸喜 | 111 | 千葉 |
| 南関東 | 鈴木 浩太 | 119 | 千葉 |
| 南関東 | 中村 浩士 | 79 | 千葉 |
| 南関東 | 伊勢崎 彰大 | 81 | 千葉 |
| 南関東 | 山本 健也 | 89 | 千葉 |
| 南関東 | 近藤 隆司 | 90 | 千葉 |
| 南関東 | 能代谷 元 | 111 | 神奈川 |
| 南関東 | 塩島 嵩一朗 | 125 | 神奈川 |
| 南関東 | 白戸 淳太郎 | 74 | 神奈川 |
| 南関東 | 長田 龍拳 | 117 | 静岡 |
| 南関東 | 日高 裕太 | 121 | 静岡 |
| 中部 | 内藤 久文 | 117 | 愛知 |
| 中部 | 吉田 健市 | 87 | 愛知 |
| 中部 | 堀 兼壽 | 105 | 岐阜 |
| 中部 | 竹田 和幸 | 78 | 岐阜 |
| 中部 | 伊藤 裕貴 | 100 | 三重 |
| 中部 | 三宅 裕武 | 88 | 三重 |
| 近畿 | 高間 悠平 | 95 | 福井 |
| 近畿 | 三谷 政史 | 93 | 奈良 |
| 近畿 | 仲野 結音 | 117 | 大阪 |
| 近畿 | 常次 勇人 | 121 | 大阪 |
| 中国 | 奥村 諭志 | 111 | 岡山 |
| 中国 | 佐伯 亮輔 | 113 | 岡山 |
| 中国 | 三宅 達也 | 79 | 岡山 |
| 中国 | 守谷 陽介 | 87 | 岡山 |
| 中国 | 棚橋 勉 | 96 | 岡山 |
| 中国 | 才迫 開 | 101 | 広島 |
| 中国 | 村上 竜馬 | 115 | 広島 |
| 中国 | 富 弥昭 | 76 | 山口 |
| 四国 | 網谷 竜次 | 91 | 香川 |
| 四国 | 蒋野 翔太 | 115 | 徳島 |
| 四国 | 室井 蓮太朗 | 121 | 徳島 |
| 四国 | 藤岡 隆治 | 98 | 徳島 |
| 四国 | 佐々木 則幸 | 79 | 高知 |
| 四国 | 吉松 直人 | 90 | 高知 |
| 四国 | 近藤 翔馬 | 119 | 愛媛 |
| 九州 | 堀川 敬太郎 | 123 | 福岡 |
| 九州 | 良永 浩一 | 86 | 福岡 |
| 九州 | 坂本 亮馬 | 90 | 福岡 |
| 九州 | 角 令央奈 | 98 | 福岡 |
| 九州 | 小林 弘和 | 91 | 佐賀 |
| 九州 | 佐々木 翔一 | 93 | 佐賀 |
| 九州 | 西田 将士 | 105 | 長崎 |
| 九州 | 梅崎 隆介 | 121 | 長崎 |
| 九州 | 河崎 正晴 | 121 | 熊本 |
| 九州 | 松本 秀之慎 | 121 | 熊本 |
| 九州 | 松岡 孔明 | 91 | 熊本 |

S級S班からは岩本選手、郡司選手、そして昨年優勝している清水選手が出場するのね!
まとめ|燦燦ダイヤモンド滝澤正光杯で優勝するのは誰?


今年(2025年)の燦燦ダイヤモンド滝澤正光杯で誰が優勝するのか予想が気になる人は多いと思う!みんなは誰が優勝すると思う?

私たちは競輪で毎月1,000万円以上稼いでいるけど、自分で予想はしていないわ!プロの予想が見れる競輪予想サイトを使ってるの!

競輪で稼ぎたいなら、予想はプロに「おまかせ」するのが効率的で賢い選択だと思うぞ!プロの予想師は情報量が圧倒的に多いから、予想の精度も高いんだ!
初心者が適当に予想しても大半が外れて、車券代を無駄にしているからな!

あと、競輪予想サイトの中には、悪質な行為をしていたり、当たらない予想を販売している「悪徳競輪予想サイト」がたくさんあるから気をつけてね😔

私たちが使ってる優良サイトを使えば、安定した利益が見込めるわよ! このサイト上では公開してないけど、LINEでは「どのサイトを使ってるのか」教えてるから気になる人はLINE追加してみて😉✨
LINEを追加して優良サイトの
情報を受け取る
☟☟☟
皆も俺と一緒に、競輪で稼いでみる?

競輪で稼ぐ方法って実はとってもシンプルなんだけど、皆はわかるかな?
答えは、「本当に稼げる優良予想サイトを見つけること!」
これだけ!
自分で予想はしないし、知識や経験もいらない。優良サイトから情報を仕入れて的中させるだけ!
難しいのは悪徳予想サイトと優良予想サイトの見極め方!こればっかりは実際に検証したり、お金と時間をかけて調査してみないと分からないと思う。
多くの人が自分で予想したり、悪徳予想サイトの情報を信じてしまい負けているが、俺たちは数ある予想サイトを徹底的に検証して本当に稼げる予想サイトだけを厳選して使っている。
だから、稼ぐことができている。
優良サイトに出会うまでの俺は、お金に苦労することが多かった。
- 物価はどんどん上がっていくのに給料が上がらず生活が苦しい
- ほしい物を我慢し、出来るだけ安いものを選んで買い物をする
- 貯金を使い果たし、キャッシングや消費者金融にお金を借りて支払いに追われる
- 悪徳サイトにも騙され、気づいたら300万円以上の借金を作っていた
- 毎月、借金を返済するだけのつまらない人生に絶望する
しかし、突然チャンスは舞い降りてきた。
それが、優良予想サイトとの出会いだった。
優良サイトと出会って、競輪で稼げるようになってから生活は激変した。
- 値段を気にせず、好きなものが買えるようになった
- 会社を辞めて自由な時間が手に入り、毎日、昼も夜も楽しめるようになった
- 趣味の旅行にもお金と時間を気にせず、好きなときに行けるようになった
- サラリーマンの年収を1ヶ月で稼げるようになった
- お金の心配をすることが一切なくなった

今ではこんな生活ができるようになったけど、以前の俺はそんなこと夢にも思わなかった。人生を変えてくれた優良予想サイトには本当に感謝している。
もし、あのとき優良予想サイトの存在に気付いていながら、使うことがなかったら今もお金に苦労する生活を続けていたと思う。優良サイトと出会い、チャンスを掴むことが出来て本当に良かった。
これまで悪徳予想サイトに騙されることもあったが、皆にはそういった辛い経験をしてほしくないと思ってる。だから、あなたには時間やお金を無駄にする前に、最初から優良予想サイトを使って最短ルートで稼げるようになってもらいたい。
LINEの友だちには俺が実際に利用して稼ぐことができた「厳選おすすめ優良予想サイト」に加え、更にブログには載せていない情報も公開しているから気になる人はぜひ登録してれ!
本気で稼ぎたい人はこちら!
LINEでブログ未公開情報を
配信中!
☟☟☟

























どうも!競輪で月1,000万円稼ぐ、Keirin Voyageの綾小路(あやのこうじ)です👇